我们不仅仅依靠改进总体网站转化率,而是将重点放在寻找网站的多种微观成功指标。这些粒度更细的衡量指标帮助你更好地诊断和度量优化工作。
这一点很重要,因为如果你只将重点放在单个转化指标上,你可能遗漏能够帮助你进一步优化网站的关键内幕。例如,你可能有很高的结账完成率,但是如果你的入口页面有很高的跳出率,你就无法让很多人在购物车放人商品,更不用说转化他们了。
这些成功指标在你开始运行测试以优化网站时也非常重要。这是因为在测试工具中它们是定义和确定你运行的测试是否成功的主要方式。
你还应该意识到,虽然有很多种网站成功衡量指标,但但是根据你所拥有的网站类型这些指标也有所不同。例如,电子商务网站的成功衡量指标和社区网站有很大的不同。因此,你需要理解专用于你的网站类型的关键成功指标,并且开始监控它们,以了解优化工作是否成功。
根据成功指标对网站主要业务目标的重要性,它们可以分为主要成功指标和次要成功指标,在理想的情况下,你应该首先改进主要的指标。
在下面的成功指标表格中,找到与你的网站最相符的类型,记下你需要设定基准和监控的主要和次要关键成功指标。这能够让你在理解需要监控和改进的成功指标方面领先一步。在理想的情况下,你应该尝试和改进所属网站类型的各种成功指标,而不只是其中的两个。
1.电子商务网站成功衡量指标
这些类型的网站的重点在于销售一种或者多种产品(例如,
Staples.com和Amazon.com)。

2.客户挖掘网站成功衡量指标
这类网站的重点在于挖掘线索,例如,销售线索注册网站(例如,Cars.com和BankofAmerica.com)。

3.服务网站成功衡量指标
这类网站虽然类似于电子商务网站,但是它们的重点在于销售服务而不是产品,具有不同的成功衡量指标。这类网站的例子有Monster.com和ConstantContact.com。

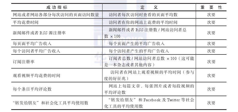
4.媒体和品牌网站成功衡量指标
这类网站通常依靠广告取得收入,往往没有任何主要的成功衡量指标;相反,它们有许多次要成功衡量指标,这些指标组合起来确定网站总体上是否成功。其中的大部分成功衡量指标与提高访问者参与度相关。这类网站的例子包括Coke.com和ESPN.com。

5.社区和社会化网络网站成功衡量指标
这类网站严重依赖于成员注册和参与(例如,LinkedIn.com和Facebook.com)。


6.博客网站成功衡量指标
这些类型的网站通常依赖于广告收入,常常没有任何主要成功衡量指标;相反,它们有许多次要成功衡量指标,这些指标组合起来确定网站总体上是否成功。这种网站的例子包括TechCrunch.com和ProBlogger.com。

网站建设的衡量指标极为重要,只有了解了,才能有了更好的方向。
>>> 查看《网站所属类型的成功指标和基准》更多相关资讯 <<<
本文地址:http://yunshangjianzhan.wyoucms.cn/news/html/2640.html